Individual Resilience under Stressogenic Factors
An Examination of the Component-Structural Characteristics of Individual Resilience under Stressogenic Factors
Yuliia Kokorina¹, Marharyta Skrypnyk²
- PhD in Psychology, Associate Professor, Department of General Psychology and Psychological Counseling, Odesa I.I. Mechnikov National University.
- Master of Psychology, Odesa I.I. Mechnikov National University.
OPEN ACCESS
PUBLISHED: 30 November 2025
CITATION: Kokorina, Y., Skrypnyk, M., An Examination of the Component-Structural Characteristics of Individual Resilience under Stressogenic Factors. [online] 13(11).
https://doi.org/10.18103/mra.v13i11.7051
COPYRIGHT: © 2025 European Society of Medicine. This is an open-access article distributed under the terms of the Creative Commons Attribution License, which permits unrestricted use, distribution, and reproduction in any medium, provided the original author and source are credited.
DOI https://doi.org/10.18103/mra.v13i11.7051
ISSN 2375-1924
ABSTRACT
Background: This article examines the component-structural characteristics of personal resilience in the context of stressogenic influences.
Aims: This study examines the component-structural characteristics of resilience, identifies its key resources through the integration of internal and external factors, and assesses their influence on adaptation under crisis conditions.
Methods: The study included 84 respondents aged between 18 and 65, of whom 68 were located in Ukraine and 18 were residing abroad. For the empirical analysis of resilience, the following psychodiagnostic methods were employed: the Hardiness Test (S. Maddi), which assesses resilience levels across the scales of commitment, control, and risk acceptance; the modified BBC-SWB Subjective Well-Being Scale (P. Pontin, M. Schwannauer, S. Tai, M. Kinderman), which measures overall psychological well-being and life satisfaction; the Social Adaptability Questionnaire (O. Sannikova, O. Kuznetsova), which examines respondents’ social connections and adaptive capacities; and the Schwartz Value Survey, which evaluates value orientations that influence the development of resilience. Statistical data analysis was conducted using IBM SPSS Statistics 27.0.1. The stages of the analysis included: Correlation analysis (Pearson’s coefficient) to determine the relationships between the resilience scales and other variables; Analysis of variance (ANOVA) to identify significant differences in resilience indicators and other variables within a single group; Factor analysis (principal component method, varimax rotation) to identify the component-structural composition of resilience.
Results: The study examined the intra-active and extra-active components of resilience and their integrative interrelations. Among respondents residing in Ukraine, resilience was primarily grounded in intra-active components, including goal orientation, stability of emotional experience, overall life satisfaction, physical health, and psychological well-being. Extra-active resources encompassed readiness for change as an external motivator; social interaction expressed through interpersonal relationships; and cognitive processing manifested in the regulation of social information – latitude of coverage of signals of society (LCSS), ease of understanding and hierarchizing the signals of society (EUSS), and accuracy of orientation in social expectations (AOSE). These were complemented by effective coping strategies under conditions of uncertainty, such as the ability to take risks and readiness to make constructive actions aimed at overcoming failures (RMCA).
For respondents living abroad, resilience was centered on the concept of integrated well-being, which emphasized basic needs – psychological well-being, life satisfaction, and physical health – alongside engagement as an integrative component of interaction with the new sociocultural environment.
Conclusion: The study established that the integration of internal and external resources fosters adaptation to crisis conditions, with its effectiveness dependent on the specific context. The results highlight the distinctive features of resilience formation in the context of war and migration, and, in particular, confirm that the multidimensional nature of resilience underscores the importance of integrating diverse resources to ensure adaptation and survival in crisis situations.
Keywords: resilience, intra-activity, extra-activity, goal-setting, psychological well-being, integrated well-being, social support, adaptation, coping strategies, stressogenic factors, crisis situation
DOI: 10.1186/s13104-021-05880-5
Introduction
The relevance of studying resilience in Ukraine is defined by the unique social and historical conditions confronting Ukrainian society. The ongoing war, mass migration, economic instability, the disruption of familiar social ties, and persistent stress factors place unprecedented pressure on individuals and communities. These circumstances demand the ability to maintain psychological stability, adapt to uncertainty, and mobilize resources for further development.
Research on resilience in the Ukrainian context is particularly important, as it allows for the identification of internal resources (emotional stability, goal-setting, values) and external factors (social support, collective identity, cultural traditions) that contribute to successful adaptation and the preservation of mental health under crisis conditions. The findings may serve as a foundation for the development of national policy and social support programs tailored to national specificities, as well as for strategies of post-traumatic growth at both individual and societal levels.
Researchers increasingly emphasize that resilience is not a static trait but rather a complex process integrating the biological, psychological, social, and spiritual dimensions of human existence. It is shaped by mechanisms such as commitment, control, and risk acceptance¹²; the preservation and accumulation of resources⁴; cognitive reframing of experience⁵; the search for meaning in life as a key to resilience⁵; sense of coherence⁷; the integration of physical, psychological, social, and spiritual aspects⁸; the harmonious development of internal and external components⁹; as well as sensitivity to social change, crisis situations, and the national context¹⁰,¹¹,¹²,¹³,¹⁴,¹⁵,¹⁶,¹⁷.
The polycrisis reality of the modern era – including war, economic instability, and ecological threats – positions resilience as a central factor for survival and adaptation. Classical longitudinal studies¹⁸ were the first to demonstrate that social support, stable relationships, and self-regulation function as key protective factors in the development of resilience. Subsequent theoretical frameworks – such as Conservation of Resources Theory¹⁹ and Broaden-and-Build Theory of Positive Emotions²⁰ – further elucidated the role of internal and external resources as a dynamic system that facilitates adaptation. Within this context, convergent perspectives across contemporary theories – from the concept of hardiness²¹,²²,²³ to the resilience theory¹² – consistently affirm the multidimensional and dynamic nature of resilience.
Resilience is increasingly conceptualized as an integrative system of resources that maintains psychological equilibrium and personal integrity, ensures adaptive functioning, and enables the potential for existential growth during periods of crisis, while simultaneously accounting for cultural and historical particularities.
Contemporary research emphasizes that an individual’s resilience potential is intimately tied to the development of internal resources. Scholars highlight the crucial role of self-development and goal-setting²⁴, somatic regulation and the management of psychophysiological states²⁵, while also cautioning that excessive control over negative emotions may undermine positive self-perception. The importance of social support and physical well-being as external resources of adaptation is underscored, as well as emotional intelligence as a driver of motivation and successful coping with complex tasks²⁶. Several studies also point to the significance of optimism, coping strategies, and post-traumatic growth²⁷,²⁸, as well as the role of professional resilience in maintaining psychological health under the conditions of war¹⁴.
Taken together, these findings confirm that resilience constitutes a dynamic system of internal (intra-active) and external (extra-active) resources that ensure adaptation to stressogenic conditions. However, the question remains open as to how different configurations of these resources manifest depending on the social context – among respondents residing in Ukraine and those living abroad.
abroad. This aspect defines the scientific and practical significance of the present study.
The aim of this study is to examine the component-structural characteristics of resilience among respondents from Ukraine and abroad, as well as to identify the key resilience resources through the integration of internal and external factors and their impact on adaptation in crisis conditions. The authors hypothesize that personal resilience results from the integrative interplay between internal and external resources, where intra-active components constitute the fundamental basis for adaptation, while extra-active resources facilitate integration into the sociocultural environment, thereby enhancing the individual’s adaptive potential.
Methods
PARTICIPANTS
The empirical study was conducted via the Google Forms online platform and employed a cross-sectional survey design. Participants were eligible if they were at least 18 years old. Data were collected over a two-month period (from April–June 2024). Recruitment was carried out through social media announcements and professional online communities on a voluntary participation basis. This recruitment strategy was selected to ensure wide geographic coverage and accessibility, allowing individuals from diverse regions and backgrounds to participate regardless of their location. Moreover, online recruitment enabled the inclusion of respondents with varied demographic and professional characteristics, which was essential for obtaining a heterogeneous sample and enhancing the ecological validity of the findings. Alongside the selected diagnostic instruments assessing the variables of interest, the survey included socio-demographic items on age, gender, occupation, and place of residence. Before participation, all respondents provided electronic informed consent. They were assured of full anonymity and informed that they would receive feedback on their individual results.
The study comprised 84 respondents (aged 18–65 years). Of these, 68 were residing in Ukraine at the time of the survey, and 18 were residing abroad.
DATA-COLLECTION
The empirical study of resilience was carried out using a set of psychodiagnostic methods with high validity and reliability, widely applied in both domestic and international research. The Resilience Test developed by S. Maddi provided integral indicators of resilience and its components – commitment, control, and risk acceptance – offering a comprehensive assessment of an individual’s capacity to withstand stressful influences. The modified Subjective Well-being Scale BBC-SWB²⁹ (P. Pontin, M. Schwannauer, S. Tai, M. Kinderman) was employed to assess psychological well-being, life satisfaction, and subjective quality of life. To assess social connectedness and the capacity to adapt to changing social conditions, the Social Adaptation Questionnaire³⁰,³¹ (O. Sannikova, O. Kuznetsova) was employed, which evaluates the formal-dynamic level of adaptive functioning. This instrument measures behavioral flexibility, readiness for change, emotional regulation, and general satisfaction (GS) as key indicators of adaptive functioning. The method was originally developed and validated in the Ukrainian language and is comprehensively described in the monograph³⁰. In the authors’ English-language publication³¹, the conceptual structure of adaptability is presented, along with a review of its empirical applications. In the present study, this level of adaptability was conceptualized as an external factor of interaction with the social environment, with particular emphasis on its correlation with resilience components, including the GS indicator as a subjective measure of well-being.
The Value Survey by Sh. Schwartz³²,³³ allowed for the analysis of value orientations that shape life priorities and serve as significant factors in the development of resilience. The combined use of
these methods made it possible to obtain a multidimensional empirical picture of resilience, integrating its cognitive, emotional, social, and value-semantic dimensions.
The statistical analysis comprised several stages and was conducted using IBM SPSS Statistics version 27.0.1. Pearson’s correlation analysis was performed to examine relationships between resilience scales and other variables. To assess statistically significant differences in resilience indicators across groups, a one-way ANOVA was employed. Finally, principal component factor analysis with varimax rotation was carried out to explore the structural components of resilience.
Results
Using Pearson’s correlation analysis, the scales of S. Maddi’s Hardiness Test were identified as demonstrating a normal distribution and statistically significant correlations with the scales of other instruments employed in the study, namely the modified BBC-SWB Subjective Well-Being Scale, the Social Adaptation Questionnaire, and the Schwartz Value Survey. The results of the analysis are presented in Table 1.
Table 1: Results of Pearson’s correlation analysis for respondents from the “Ukraine” group.
| Scales of the psychodiagnostic methods | Control | Risk acceptance |
|---|---|---|
| Psychological well-being | 0,665** | 0,686** |
| Relationships | 0,669** | 0,686** |
| Physical Health & Well-being | 0,534** | 0,559** |
| Scale LCSS | 0,544** | 0,292* |
| Scale EUSS | 0,717** | 0,583** |
| Scale AOSE | 0,528** | 0,445** |
| Scale SEE | 0,562** | 0,377** |
| Scale RC | 0,386** | 0,584** |
| Scale RPA | 0,584** | 0,646** |
| Scale RMCA | 0,726** | 0,561** |
| Scale GS | 0,630** | 0,700** |
| Achievement 2 | 0,319** | – |
Note: p < 0,05, ** p < 0,01;
LCSS – latitude of coverage of signals of society;
EUSS – ease of understanding and hierarchizing the signals of society;
AOSE – accuracy of orientation in social expectations;
SEE – stability of emotional experience;
RC – readiness to change;
RMCA – readiness to make constructive actions aimed at overcoming failures;
RPA – readiness to perform actions aimed at achieving the goal;
GS – general satisfaction;
Achievement 2 – achievement at the level of individual value priorities.
Based on the results of the correlation analysis and the scales identified as having normal distribution and significant correlations, a one-way ANOVA was performed to assess whether statistically significant differences existed between the mean values of the various scales within a single group of respondents. The results of the analysis are presented in the table 2.
Table 2: Results of one-way ANOVA for respondents in the “Ukraine” group
| Scales of the psychodiagnostic methods | Mean Square (MS) | F | Significance level (p-value) |
|---|---|---|---|
| Scale LCSS | |||
| Between groups | 36,824 | 2,699 | 0,002 |
| Within groups | 13,642 | ||
| Scale EUSS | |||
| Between groups | 31,739 | 3,585 | <0,001 |
| Within groups | 8,854 | ||
| Scale AOSE | |||
| Between groups | 28,714 | 2,424 | 0,006 |
| Within groups | 11,845 | ||
| Scale SEE | |||
| Between groups | 40,705 | 1,492 | 0,123 |
| Within groups | 27,287 | ||
| Scale RC | |||
| Between groups | 14,143 | 1,089 | 0,399 |
| Within groups | 12,992 | ||
| Scale RMCA | |||
| Between groups | 16,291 | 2,246 | 0,010 |
| Within groups | 7,252 | ||
| Scale RPA | |||
| Between groups | 29,576 | 3,184 | <0,001 |
| Within groups | 9,290 | ||
| Scale GS | |||
| Between groups | 39,613 | 1,956 | 0,027 |
| Within groups | 20,255 | ||
| Psychological well-being | |||
| Between groups | 125,978 | 3,159 | <0,001 |
| Within groups | 39,879 | ||
| Relationships | |||
| Between groups | 24,951 | 2,986 | <0,001 |
| Within groups | 8,356 | ||
| Physical Health & Well-being | |||
| Between groups | 43,806 | 2,899 | 0,001 |
| Within groups | 15,109 | ||
| Achievement 2 | |||
| Between groups | 18,424 | 1,199 | 0,298 |
| Within groups | 15,372 |
Note:
LCSS – latitude of coverage of signals of society;
EUSS – ease of understanding and hierarchizing the signals of society;
AOSE – accuracy of orientation in social expectations;
SEE – stability of emotional experience;
RC – readiness to change;
RMCA – readiness to make constructive actions aimed at overcoming failures;
RPA – readiness to perform actions aimed at achieving the goal;
GS – general satisfaction.
The “Control” and “Risk Acceptance” scales of S. Maddi’s test were excluded from this analysis as they showed significant direct correlations with all the scales included in the one-way ANOVA, according to the results of the correlation analysis. Thus, the results of the ANOVA revealed significant differences across the scales “LCSS,” “EUSS,” “AOSE,” “RMCA,” “RPA,” “GS,” “Psychological well-being,” “Relationships,” and “Physical health and Well-being” (p < 0.05).
No significant differences were found for the scales “SEE,” “RC,” and “Achievement 2 (individual priorities)” (p > 0.05), indicating that within the group of respondents residing in Ukraine, these indicators remained relatively homogeneous.
Subsequently, to structure the data and identify latent factors, a factor analysis was conducted using the principal component method with varimax rotation. To assess the suitability of the data for factor analysis, the Kaiser–Meyer–Olkin (KMO) measure of sampling adequacy and Bartlett’s test of sphericity were applied, along with an examination of total variance and the initial distribution of variables in the component matrix.
The KMO value of 0.854 indicated high sampling adequacy, sufficient for conducting factor analysis, while the significance of Bartlett’s test (p < 0.001) confirmed that the correlation matrix significantly differed from the identity matrix, suggesting sufficiently strong correlations among variables for further analysis.
The analysis of total variance showed that the data could be summarized by four components, which accounted for 77.46% of the total variation. The initial distribution of variables obtained from the component matrix reveals how the variables are allocated across the extracted components (factors). The pattern of factor loadings is distributed across four factors, reflecting the underlying initial structure of the data:
Factor 1 – Well-Being & Resources
Factor 2 – Social Competence
Factor 3 – Emotional Resilience and Personal Integrity
Factor 4 – Social Flexibility
Subsequently, results were obtained from the rotated component matrix, which displays the factor loadings of variables on each component after rotation. Varimax rotation was applied, and the data are presented in the table.
Table 3: Rotated Component Matrix
| Scales of the psychodiagnostic methods | Component 1 | Component 2 | Component 3 | Component 4 |
|---|---|---|---|---|
| Scale GS | 0,853 | |||
| Physical Health & Well-being | 0,828 | |||
| Psychological well-being | 0,807 | |||
| Relationships | 0,761 | |||
| Challenge | 0,760 | 0,411 | ||
| Scale RMCA | 0,685 | 0,442 | ||
| Control | 0,546 | 0,422 | 0,540 | |
| Scale AOSE | 0,779 | |||
| Scale LCSS | 0,750 | 0,421 | ||
| Scale RC | 0,432 | 0,713 | ||
| Scale SEE | 0,867 | |||
| Scale EUSS | 0,425 | 0,612 | ||
| Scale RPA | 0,435 | 0,440 | 0,465 | |
| Achievement 2 | 0,881 |
Note:
LCSS – latitude of coverage of signals of society;
EUSS – ease of understanding and hierarchizing the signals of society;
AOSE – accuracy of orientation in social expectations;
SEE – stability of emotional experience;
RC – readiness to change;
RMCA – readiness to make constructive actions aimed at overcoming failures;
RPA – readiness to perform actions aimed at achieving the goal;
GS – general satisfaction.
The rotated component matrix revealed four main components (factors), each reflecting distinct aspects of psychological and physical well-being, readiness to act in the face of failure, social competence, emotional resilience, and orientation toward the achievement of individual goals.
Factor 1 – Basic Well-Being and Resources
Factor 2 – Social Competence
Factor 3 – Emotional Resilience and Personal Integrity
Factor 4 – Achievement Orientation
Based on the results of the comprehensive analysis and factor loadings, the component characteristics of resilience among respondents from the “in Ukraine” group were identified through the ranked distribution of factor loadings and the determination of the most significant factors. These findings are important for the practical application of the results and for enhancing the reliability and validity of the conclusions (see Table 4).
Table 4: Ranking of Factor Loadings for the Component Characteristics of Resilience among Respondents from the “Ukraine” Group
| Component-based characteristics of resilience | Factor loadings |
|---|---|
| Achievement 2 | 0,881 |
| Scale SEE | 0,867 |
| Scale GS | 0,853 |
| Physical Health & Well-being | 0,828 |
| Psychological well-being | 0,807 |
| Scale AOSE | 0,779 |
| Relationships | 0,761 |
| Challenge | 0,760 |
| Scale LCSS | 0,750 |
| Scale RC | 0,713 |
| Scale RMCA | 0,685 |
| Scale EUSS | 0,612 |
| Control | 0,546 |
Note:
LCSS – latitude of coverage of signals of society;
EUSS – ease of understanding and hierarchizing the signals of society;
AOSE – accuracy of orientation in social expectations;
SEE – stability of emotional experience;
RC – readiness to change;
RMCA – readiness to make constructive actions aimed at overcoming failures;
GS – general satisfaction.
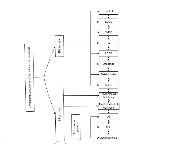
Component-based characteristics of resilience in the ‘Ukraine’ group respondents are presented in the diagram.

Figure 1: Component-based characteristics of resilience in the ‘Ukraine’ group
(Graphic shows two major domains: Intra-activity and Extra-activity, with indicators arranged under each.)
motivation, psychological well-being, and physical health) – and external components – elements of extra-activity (adaptability, extrinsic motivation, behavioral strategies in social interaction, and control).
Subsequently, factor analysis was performed for respondents in the “abroad” group. This analysis was based on scale data that demonstrated a normal distribution (as confirmed by Pearson correlation analysis) and revealed significant correlations between several scales and the “Commitment” component of S. Maddi’s Hardiness Test. The data used for the subsequent factor analysis are presented in the table.
Table 5: Results of Pearson’s Correlation Analysis for Respondents from the “Abroad” Group
| Scales of the psychodiagnostic methods | Commitment |
|---|---|
| Psychological well-being | 0,581* |
| Physical Health & Well-being | 0,636** |
| Scale GS | 0,585* |
Note: ** p<0.01, * p<0.05; GS – general satisfaction
For the subsequent factor analysis and the application of the principal component method, the data were evaluated using the Kaiser-Meyer-Olkin (KMO) measure of sampling adequacy and Bartlett’s test of sphericity. Factor communalities were examined, and total variance was analyzed.
The KMO value of 0.817 indicated a high level of sampling adequacy for conducting factor analysis.
The significance of Bartlett’s test (p < 0.001) confirmed that correlations among the variables were sufficiently strong to justify the analysis.
Communality estimates showed that “Commitment” accounted for 62.8% of the explained variance, “General Satisfaction” (GS) for 90.2%, “Physical Health and Well-Being” for 76.1%, and “Psychological Well-Being” for 82.3%.
These results suggest that the factor model effectively explains the variables related to overall satisfaction, psychological well-being, physical health, and commitment, underscoring their importance in the structure of resilience.
The total variance analysis identified a single dominant component that accounted for 77.8% of the data variance, accurately reflecting the core structure of the variables.
At the next stage of the analysis, results were obtained from the component matrix, which presents the initial factor loadings of each variable on Component 1 (Factor 1) prior to rotation. The identified coefficients reflect the correlations between the original variables and the extracted component:
Component 1 (Factor 1 – Integrated Well-Being):
-
“Psychological Well-Being” (0.950),
-
“General Satisfaction” (0.907),
-
“Physical Health and Well-Being” (0.872),
-
“Commitment” (0.793).
The rotated component matrix was not produced, as the principal component analysis yielded only a single factor. All variables within this factor exhibit high loadings, indicating that they represent key elements of successful adaptation to new living conditions in a foreign country.
The component characteristics of resilience for respondents in this group, derived from comprehensive analysis and the ranking of factor loadings, are presented in the table.
Table 6: Ranking of Factor Loadings for the Component Characteristics of Resilience among Respondents from the “Abroad” Group
| Component-based characteristics of resilience | Factor loadings |
|---|---|
| Psychological well-being | 0,950 |
| Scale GS | 0,907 |
| Physical health and well-being | 0,872 |
| Commitment | 0,793 |
Note: GS – general satisfaction
The component characteristics of resilience among respondents in the “abroad” group are presented in the diagram.

Figure 2: Component-based characteristics of resilience in the “abroad” group
(visual diagram showing the structure: Integrated Well-being → Psychological Well-being, GS, Physical Health & Well-being → Commitment)
The component characteristics of resilience in the “abroad” group can be conceptualized as “integrated well-being,” encompassing psychological well-being, general life satisfaction, and physical health as its fundamental basis, along with commitment as an integrative element of social interaction. This structure highlights the group’s emphasis on basic needs and resources for adaptation in a new country, with these components serving as key factors in the development of resilience.
Discussion
This study revealed substantial differences in the structure of resilience between respondents living “in Ukraine” and those residing “abroad.” For the former group, resilience is grounded in a balance between internal resources (intra-activity) and external strategies (extra-activity), whereas for the latter group, the emphasis shifts toward satisfying basic needs and mobilizing essential resources required for adaptation to a new social environment. These findings indicate that the mechanisms underlying the development and expression of resilience vary depending on living conditions and environmental demands.
These identified intergroup differences necessitated a more in-depth examination of the internal structure of resilience as a construct. Consequently, the next stage of the study involved conducting a factor analysis aimed at uncovering the latent components that determine individual adaptability under diverse contextual conditions, as well as assessing whether the structural elements of resilience remain consistent or diverge across the sample.
In the initial (unrotated) component matrix (Table 2), the distribution of variables appeared diffuse: several indicators exhibited significant loadings on multiple factors, complicating interpretation and indicating the potential multidimensional nature of the construct. After applying varimax rotation (Table 3), the factor structure became clearer and more interpretable. The rotated matrix revealed four independent factors — Well-Being & Resources, Social Competence, Emotional Resilience and Personal Integrity, and Achievement Orientation. Each factor consolidated conceptually coherent indicators with high loadings (≥ 0.50) and minimal cross-loadings.
Thus, the refined factor structure provides a deeper understanding of the specific components that underlie resilience as a dynamic phenomenon. This, in turn, offers an empirically grounded basis for comparing resilience profiles among respondents living in different conditions and confirms the multidimensional nature of the construct.
According to Hardiness Theory¹²,²¹,²²,²³ conceptualization, resilience functions as a key mechanism of adaptation to stress and crisis through its association with adaptive mechanisms, emotional stability, self-regulation, and coping strategies. It is also conceptually aligned with the construct of grit, underscoring the biopsychosocial dynamics of resilience. In our study, this perspective is further expanded, demonstrating that the integration of internal resources with external strategies is essential for effective adaptation and may serve as a foundation for the development of differentiated psychological support programs tailored to various social groups.
The results are consistent with Resiliency Theory¹,² and the principle of resilient reintegration, affirming resilience as a dynamic process shaped by the integration and restoration of personal and social resources. For respondents in Ukraine, resilience is primarily rooted in internal resources such as emotional stability, goal-setting, and life satisfaction, complemented by external supports.
For those abroad, active social engagement within the new environment emerges as the key external resource driving adaptation. Overall, these findings highlight the context-dependent nature of resilience and underscore the importance of developing differentiated support strategies across diverse social settings.
The obtained findings are also consistent with the expanded view of resilience¹⁹, which identified five essential elements of adaptive functioning in crisis situations — safety, calming, self- and collective efficacy, connectedness, and hope. These elements, conceptualized as mechanisms for the restoration of psychological and social resources, align with the results of the present study, particularly the significance of socially embedded (extra-active) components of resilience among respondents living abroad. This alignment reinforces the conceptualization of resilience not only as an individual characteristic, but also as a collective and contextual phenomenon — one that integrates emotional regulation, social support, and meaning-making as interdependent adaptive resources.
Contemporary research highlights that resilience is closely tied to self-development, goal-setting, somatic regulation, and the ability to manage psychophysiological states²⁴,²⁵. Emotional intelligence is emphasized as a motivational factor that mobilizes personal resources for overcoming complex challenges³⁴. At the same time, excessive control over negative emotions may undermine positive self-perception, which resonates with our findings on the rigidity of emotional self-regulation and its influence on adaptation. Social support and physical well-being are consistently identified as crucial external resources for successful adaptation, aligning with our results that underscore the importance of extra-active components of resilience.
Our results show that for respondents in Ukraine, resilience is primarily grounded in internal resources – achievement orientation aligned with personal priorities, emotional stability, life satisfaction, and physical well-being. These factors provide a stable foundation for adaptation, underscoring the role of intra-active mechanisms in maintaining balance under crisis conditions.
In contrast, for respondents living abroad, life satisfaction is more strongly associated with the fulfillment of basic needs, while social engagement emerges as a key emotional and motivational resource. This suggests a shift toward extra-active resilience strategies, in which integration into the new social environment becomes essential for sustaining psychological stability and well-being.
The study²⁸ confirms the crucial role of optimism and coping strategies, which aligns with our findings on the dynamic extra-active resources of resilience. The authors identified the adaptive potential of optimism migration abroad, which correlates with engagement as the emotional component of resilience. This factor facilitates integration into a new environment through a positive orientation toward new opportunities.
The conclusions regarding hedonic satisfaction of needs also correspond to the identified focus on basic needs – psychological well-being, life satisfaction, and physical health – among respondents in this group, reflecting the concept of “adaptive well-being.”
Modern research³⁴ emphasizes the importance of optimism, self-control, and emotional stability as predictors of psychological well-being under conditions of military stress. These characteristics reflect the intra-active components of resilience – such as goal orientation and emotional stability – and underscore the central role of internal resources in adapting to crisis.
The obtained results are consistent with the conceptual structure of social adaptability³⁰, which conceptualizes adaptability as a multilevel phenomenon integrating motivational, emotional, and behavioral mechanisms of interaction with the social environment, along with value-motivational dimensions that determine goals and meaning.
The formal-dynamic level, which includes behavioral flexibility, readiness for change, and self-regulation, closely corresponds to the extra-active components of resilience, whereas the value-motivational aspects of the adaptability model align with the intra-active components of resilience identified in this study. This correspondence underscores the shared essence of both constructs – the capacity to sustain psychological stability and effective functioning through the dynamic integration of internal and external resources.
A correlation was also observed with the concept of post-traumatic growth²⁷, which posits that traumatic experience fosters the development of new personal and social resources. The BIPoPH model³⁵ further confirms that interaction between internal (biological, psychological, affective) and external (social, physical) resources is critically important for adaptation. Intra-active elements such as goal-setting and emotional resilience correspond to the model’s internal resources, whereas extra-active elements (readiness for change, social support, adaptability) align with external resources.
This differentiation is reflected in the distinct component structures of resilience among respondents “in Ukraine” and “abroad.”
Biopsychosocial model⁸ and AQAL framework⁹ further support the multidimensional view of resilience, integrating biological, psychological, social, and spiritual components. Kalisch³ also stresses cognitive adaptation and resource restoration, which resonates with our findings: Ukrainian respondents rely more on cognitive and emotional stability, while those abroad focus on balancing basic needs and social support.
Moreover, our conclusions correspond with Ukrainian scholars who conceptualize resilience as autonomy, self-determination, and effective social
adaptation ¹⁴,¹⁶,¹⁷. Professional resilience¹⁴ and resource-based coping approaches³⁶ align with our data, confirming the role of both internal motivation and external support in sustaining adaptation under crisis.
In summary, this study demonstrates that resilience is a dynamic, multidimensional construct shaped by the interplay of intra-active and extra-active resources. Its structure varies across social contexts: internal resources dominate resilience among respondents in Ukraine, whereas external, socially oriented resources prevail among those abroad. These findings enrich existing resilience models by emphasizing the contextual specificity of resource configurations and carry practical implications for the design of targeted psychological and social support programs.
Limitations
The main limitation of this study concerns the uneven distribution of respondents across the groups: 68 participants were residing in Ukraine at the time of the survey, whereas 18 were living abroad. This imbalance reduces the statistical power of between-group comparisons and may limit the generalizability of the findings, particularly for the subgroup residing abroad. Nevertheless, including both groups remains analytically valuable, as it enables the identification of qualitative differences and emerging trends that warrant further examination in more balanced samples.
Conclusions
The empirical study revealed structural differences in resilience among respondents residing in Ukraine and those living abroad, shaped by sociocultural conditions.
Factor analysis revealed that among respondents living in Ukraine, resilience is structured around four key factors: Basic Well-Being and Resources, Social Competence, Emotional Resilience and Personal Integrity, and Achievement Orientation. Based on the factor loadings, these components were classified into intra-active and extra-active dimensions. The intra-active dimensions ensure stability and inner balance (goal-setting, stability of emotional experiences, life satisfaction), whereas the extra-active dimensions (readiness for change, social awareness, social connections, effective behavioral strategies, and control over life events) complement them by facilitating adaptation to external challenges. Together, they integrate internal resources with external interactions, forming a coherent model of resilience.
For respondents living abroad, resilience is defined by a model of “integrated well-being,” which combines basic needs (psychological and physical health, life satisfaction) with social engagement as a key extra-active resource for adaptation to a new sociocultural context.
Thus, the findings confirm that resilience is a dynamic system whose resource configurations vary depending on the social environment.
The scientific and practical significance of this study lies in demonstrating the variability of resilience structures across sociocultural contexts and in integrating intra-active and extra-active resources into a unified model. The results justify the need for differentiated psychological and social support strategies and provide a foundation for the development of practical programs aimed at strengthening resilience, preventing distress and burnout, and fostering psychological and social well-being in professional, educational, and community settings.
Conflict of Interest:
The authors have no conflicts of interest to declare.
Funding Statement:
No financial disclosure.
References
1. Richardson GE. The metatheory of resilience and resiliency. J Clin Psychol. 2002;58(3):307-321.
2. Richardson GE, Neiger BL, Jensen S, Kumpfer KL. The resiliency model. Health Educ. 1990;21(6):33-39.
3. Kalisch R, Köberl M. Stressor appraisal as an explanation for the influence of extra-individual factors on psychological resilience. In: Oxford Handbook of Stress and Mental Health. Oxford University Press; 2021:135-152. doi:10.1093/oso/9780190095888.003.0008
4. Hobfoll SE. Conservation of resources: a new attempt at conceptualizing stress. Am Psychol. 1989;44(3):513-524. doi:10.1037/0003-066X.44.3.513
5. Bonanno GA. Loss, trauma, and human resilience: have we underestimated the human capacity to thrive after extremely aversive events? Am Psychol. 2004;59(1):20-28.
6. Frankl VE. Man’s Search for Meaning. 3rd ed. Simon and Schuster; 1984:113.
7. Antonovsky A. Unraveling the Mystery of Health: How People Manage Stress and Stay Well. Jossey-Bass; 1987:238.
8. Engel GL. The need for a new medical model: a challenge for biomedicine. Science. 1977;196(4286):129-136.
9. Wilber K. Introduction to integral theory and practice: IOS basic and the AQAL map. AQAL. 2005;1(1). Available at:
https://redfrogcoaching.com/uploads/3/4/2/1/34211350/ken_wilber_introduction_to_integral.pdf
10. Kireieva ZO, Turlakov ID. Interrelation of resilience and coping strategies of individuals during the war. Naukovi Perspektyvy. 2024;2(44):1321-1332.
https://doi.org/10.52058/2708-7530-2024-2(44)-1321-1332
11. Kokorina Y, Seylov V. Peculiarities of the manifestation of personality defense strategies under traumatic conditions. General Psychology. History of Psychology. 2024:1-11.
https://doi.org/10.32782/2709-3093/2024.3/01
12. Kokorina Y, Sementsova M. An empirical study of the interrelations between cognitive style, coping strategies, and the creative component of personality in the context of stress management. Med Res Arch. 2025;13(9). Accessed October 24, 2025.
https://esmed.org/MRA/mra/article/view/6840
13. Karamushka L. Mental health of organization personnel at war: main manifestations and resources. Vcheni Zapisky Uniwersytetu “KROK.” 2022;3(67):124-133.
https://doi.org/10.31732/2663-2209-2022-67-124-133
14. Kokun OM. Profesiina zhyttiestiikist osobystosti: analiz fenomena. Aktualni Problemy Psykholohii. 2020;5(20):68-81. Available at:
https://lib.iitta.gov.ua/id/eprint/721356/1/Kokun_OM_2020_Professional_hardiness_of_personality_an_analy.pdf
15. Larina TO. Model of social and psychological resources of personality resilience in the structure of human psychological well-being. Digital Library NAPS of Ukraine. 2018:86-90. Available at:
https://core.ac.uk/download/pdf/157754633.pdf
16. Tytarenko TM. Posttravmatychne Zhyttietvorennia: Sposoby Dosiahnennia Psykholohichnoho Blahopoluchchia. Natsionalna Akademiia Pedahohichnykh Nauk Ukrainy, Instytut Sotsialnoi ta Politychnoi Psykholohii; 2020:160.
17. Chykhantsova OA. Zhyttiestiikist samodeterminovanoi osobystosti. Aktualni Problemy Psykholohii. 2019;6(15):368-375.
18. Werner EE, Smith RS. Vulnerable but Invincible: A Longitudinal Study of Resilient Children and Youth. Adams, Bannister & Cox; 1982.
19. Hobfoll SE, Watson P, Bell CC, Bryant RA, Brymer MJ, Friedman MJ, Maguen S. Five essential elements of immediate and mid-term mass trauma intervention: empirical evidence. Psychiatry. 2007;70(4):283-315.
20. Fredrickson BL. The role of positive emotions in positive psychology: the broaden-and-build theory of positive emotions. Am Psychol. 2001;56(3):218-226.
https://doi.org/10.1037/0003-066X.56.3.218
21. Maddi SR. The story of hardiness: twenty years of theorizing, research, and practice. Consult Psychol J Pract Res. 2002;54(3):173-185.
https://doi.org/10.1037/1061-4087.54.3.173
22. Maddi SR. Hardiness: an operationalization of existential courage. J Humanist Psychol. 2004;44(3):279-298.
https://doi.org/10.1177/0022167804266101
23. Maddi SR, Matthews MD, Kelly DR, Villarreal B, White M. The role of hardiness and grit in predicting performance and retention of USMA cadets. Mil Psychol. 2012;24(1):19-28.
https://doi.org/10.1080/08995605.2012.639672
24. Koval O, Fomina I, Golub Yu, Ozerov D. Resilience in the changed conditions of educational and professional training of future specialists of a socionomic profile. Insight Psychol Dimens Soc. 2024;11:204-221.
https://doi.org/10.32999/2663-970X/2024-11-11
25. Hrabovska S, Partyko T, Stelmashchuk K. Adaptability to stress in student youth at different stages of the Russian-Ukrainian military conflict. Insight Psychol Dimens Soc. 2024;12:115-136.
https://doi.org/10.32999/2663-970X/2024-12-6
26. Karpenko Y, Savko N, Lialiuk Y, Kolisnyk R. Emotional intelligence in organization of the personality motivation structure. Insight Psychol Dimens Soc. 2024;11:57-76.
https://doi.org/10.32999/2663-970X/2024-11-4
27. Tedeschi RG. Violence transformed: the post-traumatic growth of survivors and their societies. Aggress Aggress Behav. 1999;4(3):319-341.
https://doi.org/10.1016/S1359-1789(98)00005-6
28. Plokhikh V, Kireieva Z, Skoromna M. Emotional accompaniment of the organization of time perspective of forced Ukrainian migrants staying abroad. Insight Psychol Dimens Soc. 2024;11:15-37.
https://doi.org/10.32999/2663-970X/2024-11-2
29. Pontin E, Schwannauer M, Tai S, et al. A UK validation of a general measure of subjective well-being: the modified BBC subjective well-being scale (BBC-SWB). Health Qual Life Outcomes. 2013;11:150.
https://doi.org/10.1186/1477-7525-11-150
30. Sannikova OP, Sannikova AO. Stage Barriers: A Differential-Psychological Approach. Odesa: VMV; 2014. (in Ukrainian)
31. Sannikova OP, Kuznetsova OV. Adaptivity as the integral phenomenon: empirical verification. Science and Education. 2018;(3):23-30. Available at:
https://scienceandeducation.pdpu.edu.ua/doc/2018/3_2018/4.pdf
32. Schwartz SH, Bilsky W. Toward a universal psychological structure of human values. J Pers Soc Psychol. 1987;58(5):550-562. DOI:10.1037/0022-3514.53.3.550
33. Schwartz SH. Universals in the content and structure of values: theory and empirical tests in 20 countries. In: Zanna M, ed. Advances in Experimental Social Psychology. Vol 25. New York, NY: Academic Press; 1992:1-65.
34. Karpenko ZS, Klympush AR. Future psychologists’ dispositional predictors of psychological well-being under martial law. Insight Psychol Dimens Soc. 2023;9:11-32.
https://doi.org/10.32999/KSU2663-970Х/2023-9-2
35. Lahad M. The BASIC Ph model of coping and resiliency: theory, research and cross-cultural application. In: Resiliency: Enhancing Coping with Crisis and Terrorism. Charles C Thomas Publisher; 1997:125-139.
36. Lukomska SO. Resursnyi pidkhid do podolannia osobystistiu kryzovykh sytuatsii. Naukovyi Visnyk KhDU. Seriia Psykholohichni Nauky. 2020;1:190-195.