Impact of Artificial Sweeteners on Brain Health in India

Artificial Sweeteners on Brain Health: Neurovascular Changes and Cognitive Decline in Indian Population

Arbind Kumar Choudhary¹

  1.  Associate Professor, Department of Physiology, All India Institute of Medical Science, Raebareli, Uttar Pradesh, India

OPEN ACCESS

PUBLISHED: 30 April 2025

CITATION: Choudhary, A.K., 2025. Artificial Sweeteners on Brain Health: Neurovascular Changes and Cognitive Decline in Indian Population. Medical Research Archives, [online] 13(4).
https://doi.org/10.18103/mra.v13i4.6388

COPYRIGHT: © 2025 European Society of Medicine. This is an open-access article distributed under the terms of the Creative Commons Attribution License, which permits unrestricted use, distribution, and reproduction in any medium, provided the original author and source are credited.

DOI: https://doi.org/10.18103/mra.v13i4.6388

ISSN 2375-1924

Abstract

In recent years, artificial sweeteners have gained popularity in India’s food and beverage sector, largely due to rising concerns about obesity and diabetes. These sweeteners offer benefits such as reduced calorie intake and better blood sugar management. However, emerging research raises concerns about their long-term effects on brain health. This review explores the neurovascular implications of artificial sweeteners and their impact on cognitive decline, particularly among the Indian population. Given the high rates of diabetes and obesity in India, understanding how these sweeteners affect brain function is crucial. Research indicates that artificial sweeteners like aspartame, sucralose, and saccharin are linked to oxidative stress and neuroinflammation, disruptions to the blood-brain barrier, and changes in cerebral blood flow, which could accelerate cognitive decline. Additionally, they may disrupt the gut microbiome and impair the gut-brain axis, worsening neurocognitive issues. For individuals with conditions like type 2 diabetes and obesity, the effects of artificial sweeteners may be particularly severe, increasing the risk of cognitive impairment and neurodegenerative diseases. In conclusion, while artificial sweeteners may offer immediate metabolic benefits, their potential long-term effects on brain health warrant further investigation. With their widespread use in India amidst rising rates of metabolic and neurodegenerative conditions, there is an urgent need for targeted research to assess their safety. Public health strategies should be developed and implemented to educate consumers about the potential cognitive risks associated with artificial sweeteners and to encourage a balanced approach to their consumption.

Keywords

Artificial Sweeteners, Cognitive Decline, Neurovascular Health, Blood-Brain Barrier, Neuroinflammation, Metabolic Disorders.

1. Introduction

In the evolving global culinary landscape, artificial sweeteners are increasingly replacing conventional sugar due to rising public demand for low-calorie, sugar-free options. This shift is largely driven by growing health concerns related to obesity and type 2 diabetes. Marketed as safe alternatives, these sweeteners cater to individuals focused on weight management and adhering to diabetic dietary restrictions. In India, urban areas are adopting artificial sweeteners significantly, influenced by the convenience of processed food consumption. While organizations like the U.S. Food and Drug Administration (FDA) and European Food Safety Authority (EFSA) endorse their safety, emerging research raises concerns about potential long-term effects on brain health; these substances may disrupt neurovascular integrity and contribute to cognitive decline. Recent studies suggest that excessive consumption of artificial sweeteners could alter the gut-brain axis, leading to inflammation and neurodegenerative changes, which are particularly relevant to populations at risk in urban India. This phenomenon is particularly concerning given the rising prevalence of cognitive disorders among the urban Indian population, where dietary habits are rapidly changing. Furthermore, research indicates that these artificial sweeteners may disrupt normal metabolic processes, exacerbating the risk of neurovascular complications, insulin sensitivity, cardiovascular health, and the gut microbiome. Research indicated potential side effects, such as gastrointestinal issues and altered taste perceptions. Current evidence supports the short-term safety of these sweeteners. However, researchers urge caution regarding their long-term health impacts, particularly as cognitive impairments become increasingly common. With 77 million people in India living with diabetes, it is crucial to explore the cognitive effects of these sweeteners. There is skepticism that these sweeteners may contribute to neuroinflammation and oxidative stress; both of which are linked to cognitive decline. These non-nutritive substitutes were seamlessly integrated into diets through low-calorie snacks, beverages, and tabletop sweeteners like Equal and Splenda. Aspartame, known for its high sweetness level, faced particular scrutiny due to its possible cognitive effects on individuals with phenylketonuria (PKU). Saccharin, one of the first artificial sweeteners, faced criticism regarding a potential cancer link in rats, despite being 400 times sweeter than sugar. Research on its effects on neurovascular health continued. Sucralose, a sugar derivative, gained popularity for its suitability in baking, leading to questions about its implications for gut health. Acesulfame K, often used in combination with other sweeteners, raised concerns about its cognitive impact. On the other hand, stevia, a natural sweetener with recognized health benefits, gained traction, especially in India, as consumers shifted towards healthier options. This review aims to investigate the relationship between artificial sweeteners and brain health in India by examining studies related to cognitive function and neurovascular regulation. Artificial sweeteners, including saccharin, aspartame, and sucralose, have become widely used, creating a pressing need to evaluate their health implications.

2. Neurovascular Changes and Cognitive Decline

Artificial sweeteners have attracted research interest due to their potential effects on brain health, particularly concerning neurovascular changes. We weave together essential studies (Table 1), that delve into the impact of artificial sweeteners on both metabolic and cognitive health, with a specific focus on the Indian population. It presents the goals of each research endeavor, key discoveries, and overarching conclusions regarding the consumption of artificial sweeteners. This includes their effects on glycemic control, insulin resistance, and public awareness, as well as potential health risks. The research points to a trend of rising artificial sweetener consumption among diabetics and health-conscious individuals in India, against a backdrop of concerns regarding the long-term consequences on metabolic and neurocognitive health. While some results reveal positive aspects related to weight management and blood sugar regulation, others caution against risks such as insulin resistance and cognitive decline. This narrative brings into focus the pressing necessity for additional case-control and longitudinal investigations to deepen our understanding of the health ramifications tied to artificial sweeteners, ultimately informing public health strategies and recommendations. Studies suggest that these sweeteners may alter blood supply to the brain and affect vascular integrity, potentially leading to inflammation and impairing neurogenesis; the process of generating new neurons in the brain. The competition between phenylalanine and L-tryptophan for entry into the brain may result in lower serotonin levels, which can cause vasodilation and possibly trigger migraines. An increase in headache occurrences has been associated with aspartame use, highlighting the necessity of investigating its effects on cognitive functions. Sweeteners such as acesulfame-K, saccharin, and sucralose can impact neurovascular health in different ways, and they may interact with T1R sweet-taste receptors that influence satiety and body weight. However, conflicting evidence regarding their effectiveness in weight management, particularly with acesulfame-K and saccharin, suggests that further investigation is warranted. The fermentation of steviol glycosides by gut microbiota also indicates a possible connection to neurovascular health.

S.no Study objective Key finding Conclusion References
1. To examine the effects of replacing sucrose with sucralose in coffee and tea on glycemic control and body weight among Asian Indians with type 2 diabetes. The substitution of sucralose for 60 kcal of added sugar in coffee or tea did not significantly impact glycemia. However, it did result in a slight reduction in body weight, BMI, and waist circumference. Suggest a practical and manageable approach for individuals with diabetes to help control their weight and blood sugar levels. 63
2. To evaluate the effects of artificial sweeteners on insulin resistance in patients with type 2 diabetes. Patients who consumed artificial sweeteners exhibited higher levels of insulin resistance compared to those who did not use them. Further research is necessary to establish a definitive relationship between artificial sweeteners and decreased insulin sensitivity. 64
3. To assess patients’ awareness and knowledge regarding artificial sweeteners at a tertiary diabetic care center in India. A significant portion of the public lacked understanding of the potential negative effects of artificial sweeteners. This highlights the need for enhanced education and communication on this topic. 11,65,66
4. The goal is to assess the consumption trends and potential negative consequences of low-calorie sweeteners among the Indian population. While these sweeteners are often promoted as healthier alternatives, there is minimal evidence to suggest they cause harmful side effects. To establish causal relationships between various artificial sweeteners and their potential side effects, case-control studies are necessary. 67
5. To determine the prevalence of artificial sweetener use among urban Indians. 38% of urban Indians consume artificial sweeteners on a monthly basis. World Health Organization advises against the use of these sweeteners, as they may increase the risk of type 2 diabetes and cardiovascular diseases. 68
6. To provide a comprehensive summary of artificial sweeteners and their effects on human health. Studies examining the teratogenic effects of artificial sweeteners, particularly in beverages, have linked their use to early delivery, highlighting potential negative consequences. 46

Experimental studies show that artificial sweeteners might have a limited effect on incretin secretion, underscoring the need to understand their mechanisms of action concerning neurovascular outcomes. The dietary consumption of artificial sweeteners extends beyond just taste; it could impact cognitive abilities and increase the risks of neurodegenerative diseases. Concerns about the long-term neurovascular effects of these sweeteners are rising, especially given their complexity, involving changes in blood flow, oxidative stress, and neuroinflammation. Such alterations might limit the brain’s supply of nutrients and oxygen, increasing the risks for neurodegenerative diseases and systemic inflammation. Emerging research suggests that long-term and excessive use of sweeteners could significantly affect brain health, prompting health professionals to consider their implications for cognitive health. Investigations into the role of artificial sweeteners in metabolic disorders are essential for understanding their long-lasting effects. The effects of artificial sweeteners on neurovascular health include blood flow, inflammation, oxidative stress, and the maintenance of the blood-brain barrier (BBB). However, the complex interplay between these factors and the associated risks necessitates further research to achieve a comprehensive understanding. Increased oxidative stress, particularly with aspartame and sucralose, has been linked to neurological disorders like Alzheimer’s. The consumption of sweeteners may trigger immune reactions that lead to neuroinflammation, further exacerbating cognitive decline by compromising BBB integrity. Managing blood pressure is crucial for vascular health, with findings indicating that some sweeteners are associated with elevated blood pressure, which can damage blood vessels and impair brain function, thereby increasing the risks of cognitive decline. Moreover, artificial sweeteners disrupt the gut-brain axis, affecting communication between the gut and the brain, which alters neurovascular dynamics and can lead to cognitive decline. The disruption of the gut microbiome by these sweeteners causes dysbiosis, which is related to neuroinflammation and cognitive impairments. The reduction of short-chain fatty acids (SCFAs); vital for brain health; may also occur due to artificial sweeteners, given their role in maintaining anti-inflammatory and neuroprotective functions. This decline could be linked to the rising incidence of neurodegenerative diseases.

Cognitive decline, marked by the gradual deterioration of mental faculties, can significantly affect memory, attention, reasoning, and executive function, potentially leading to neurodegenerative diseases like Alzheimer’s. The rising interest in artificial sweeteners highlights the need for further exploration of their effects on brain health. As these sugar substitutes become more popular for combating obesity and diabetes, it’s essential to examine their potential impact on cognitive abilities. Long-term use of artificial sweeteners may be linked to cognitive impairment, particularly in individuals with metabolic issues, such as type 2 diabetes. This raises important considerations for those using artificial sweeteners to lower sugar intake while managing blood sugar levels. In India, where obesity rates are increasing, many people turn to artificial sweeteners for weight management. However, these sweeteners might negatively affect metabolic functions and, consequently, cognitive health. Research suggests that chronic exposure to artificial sweeteners can disrupt memory and learning in animal studies, while limited human studies point to a correlation between artificial sweeteners consumption and cognitive decline, especially in older adults. Concerns also extend to children, whose developing brains may be more vulnerable to the neurotoxic effects of artificial sweeteners. High artificial sweeteners intake can alter appetite regulation, leading to poorer dietary choices. While more direct clinical evidence is necessary, emerging studies suggest connections between long-term artificial sweeteners use and neurodegenerative diseases. Furthermore, byproducts of artificial sweeteners may accumulate in the brain, increasing oxidative stress and disrupting neurotransmitters. The link between the gut microbiome and brain health suggests that artificial sweeteners could negatively impact cognitive function. As research progresses, understanding the relationship between artificial sweeteners and cognitive health is vital, especially for India’s growing population of cognitively vulnerable individuals. Continued investigation will help us better navigate the complex interplay between diet and cognitive function.

3. Mechanism to affect brain function

We delve into the intricate ways artificial sweeteners may adversely affect neurovascular health and contribute to cognitive decline. The

Figure 1: Effects of Artificial Sweeteners on Brain Health
Figure 1: Effects of Artificial Sweeteners on Brain Health

laid out before us unveils the potential mechanisms at play, revealing that substances like aspartame, sucralose, and saccharin could lead to oxidative stress and promote neuroinflammation. These effects disrupt the essential functions of the blood-brain barrier, altering cerebral blood flow, which in turn may hinder brain function and heighten the risk of developing neurodegenerative disorders such as Alzheimer’s and Parkinson’s. Furthermore, the interplay between artificial sweeteners and the gut microbiome is significant, as these sweeteners can upset the delicate gut-brain axis, compounding cognitive impairments. This illustration vividly portrays the multifaceted pathways through which artificial sweeteners might inflict enduring neurological repercussions on those who consume them.

In India, metabolic disorders like type 2 diabetes and obesity are increasingly common and pose significant risks to cognitive health. Uncontrolled diabetes can lead to cognitive decline due to high blood sugar levels damaging brain blood vessels and promoting neurodegenerative conditions. Chronic hyperglycemia negatively affects cognitive abilities through oxidative stress and inflammation. Individuals with diabetes often use artificial sweeteners to manage their sugar intake; however, concerns exist about their long-term cognitive effects. These sweeteners may disrupt glucose metabolism and insulin sensitivity, potentially worsening cognitive decline. Obesity further exacerbates cognitive deterioration, particularly in urban India, where the use of artificially sweetened products for weight control could interfere with metabolic processes and neural pathways. Animal studies link prolonged exposure to sweeteners, like aspartame, with reduced cognitive performance, especially in learning and memory. Though human studies are limited, some suggest a correlation between high artificial sweetener consumption and memory deficits, particularly in older adults. This trend raises concerns, especially as sweetener use among children and adolescents may negatively affect cognitive development and appetite regulation. The connection between diet and cognitive health emphasizes the need for more research on artificial sweeteners. While direct links to diseases like Alzheimer’s are less established, long-term consumption may worsen cognitive conditions. Artificial sweeteners can increase oxidative stress and neuroinflammation, leading to potential cognitive impairments. Research into the gut microbiome’s role in brain health is evolving, as artificial sweeteners may disrupt gut bacteria, further contributing to cognitive decline and neurovascular issues. Evidence among the Indian population points to a link between artificial sweetener use and cognitive decline, highlighting the need for further exploration of dietary habits and their impact on cognitive health. Overall, findings suggest that high consumption of artificial sweeteners may heighten the risk of cognitive deterioration, particularly among those with genetic vulnerabilities, although findings remain inconsistent.

We turn our attention to the increasing prevalence of artificial sweeteners in the Indian diet and its potential implications for cognitive health. The

Figure 2: The Use of Artificial Sweeteners and the cognitive Health of Indians
Figure 2: The Use of Artificial Sweeteners and the cognitive Health of Indians

as urbanization accelerates, leading to a rise in processed food consumption and targeted marketing, the appetite for artificial sweeteners among Indian consumers expands. Concurrently, India faces a growing crisis of metabolic disorders, such as diabetes and obesity, conditions that could heighten the neurovascular dangers tied to these sweeteners. Indeed, the introduction of these compounds is linked to oxidative stress, disturbances in the gut microbiome, and the deterioration of blood-brain barrier function—factors contributing to cognitive decline and amplifying the likelihood of neurodegenerative issues. Furthermore, the narrative underscores the importance of regulatory measures, such as those set forth by the FSSAI, and their role in shaping public awareness and health policies. The discussion emphasizes the pressing need for more in-depth research and public health strategies aimed at evaluating and addressing the long-term cognitive risks that artificial sweeteners may pose for the Indian population.

This figure

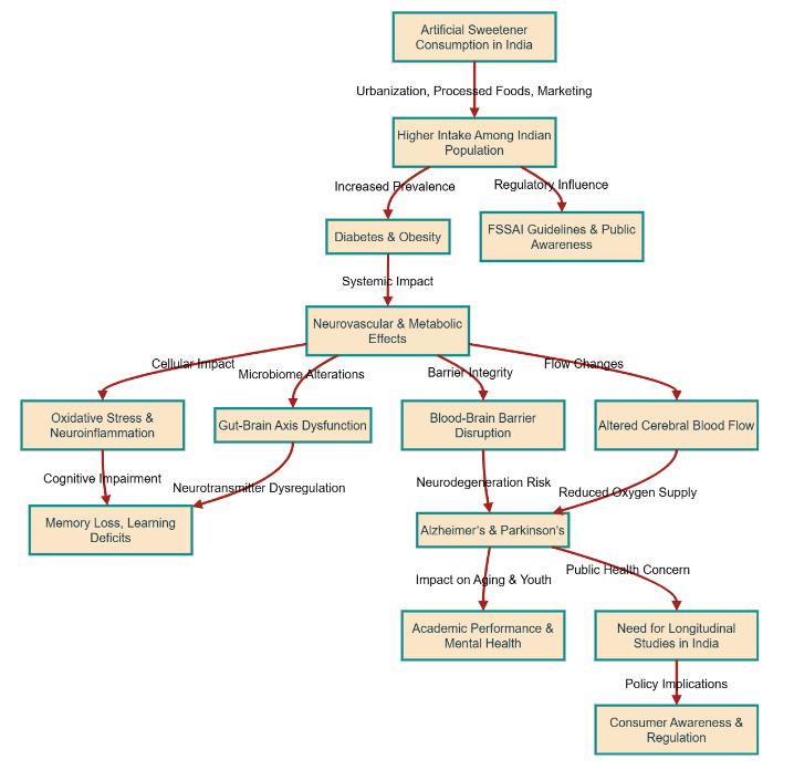
Figure 3: Changing patterns of artificial sweetener usage in India
Figure 3: Changing patterns of artificial sweetener usage in India

illustrates the changing patterns of artificial sweetener usage in India, which are influenced by urbanization, an increasing reliance on processed foods, and heightened awareness of health concerns. Unfortunately, this trend coincides with rising rates of diabetes and obesity, leading to various metabolic issues that may result in neurovascular and cognitive difficulties. Research has highlighted a concerning link between artificial sweeteners and oxidative stress, showing that these substances can disrupt the blood-brain barrier and alter the gut-brain axis. Additionally, they may affect cerebral blood flow, potentially contributing to cognitive decline, including memory impairment, and increasing the risk of developing conditions such as Alzheimer’s and Parkinson’s diseases. This discussion also underscores the crucial role of regulatory measures in India, emphasizing the urgent need for more research and greater consumer awareness. The importance of continued investigation into the health implications of artificial sweeteners in India cannot be overstated. This examination aims to shed light on the long-term health effects of artificial sweetener consumption and calls for a thorough exploration of their implications for public health.

Conclusion

Current data indicates that artificial sweeteners may contribute to cognitive decline through several mechanisms, including endothelial dysfunction, neuroinflammation, oxidative stress, alterations in the blood-brain barrier, and changes in cerebral blood flow. These processes may increase the risk of developing neurodegenerative diseases such as Parkinson’s and Alzheimer’s. Given that metabolic diseases like diabetes and obesity already heighten the risk of cognitive impairments, the potential dangers of artificial sweeteners are concerning, especially for individuals with these conditions. Despite being promoted as safer alternatives to sugar, recent research indicates that artificial sweeteners may not be completely safe, particularly with frequent use. A better understanding of their impact on brain health is essential due to their widespread presence in processed foods and beverages. Further research is vital to ascertain the specific effects of artificial sweeteners on cognitive decline, especially in urbanized and health-conscious populations where their usage is increasing. Long-term clinical and epidemiological studies are necessary to confirm any potential risks and to establish safe consumption guidelines.

Acknowledgment

The authors had no acknowledgment.

Conflict of interest

The authors had identified no conflicts of interest.

 

Interested in publishing your own research?
ESMED members can publish their research for free in our peer-reviewed journal.
Learn About Membership

Call for papers

Have a manuscript to publish in the society's journal?